川渝“放管服”改革2022重点任务清单公布
文章来源: 发布时间:2022.02.22 阅读次数:167次

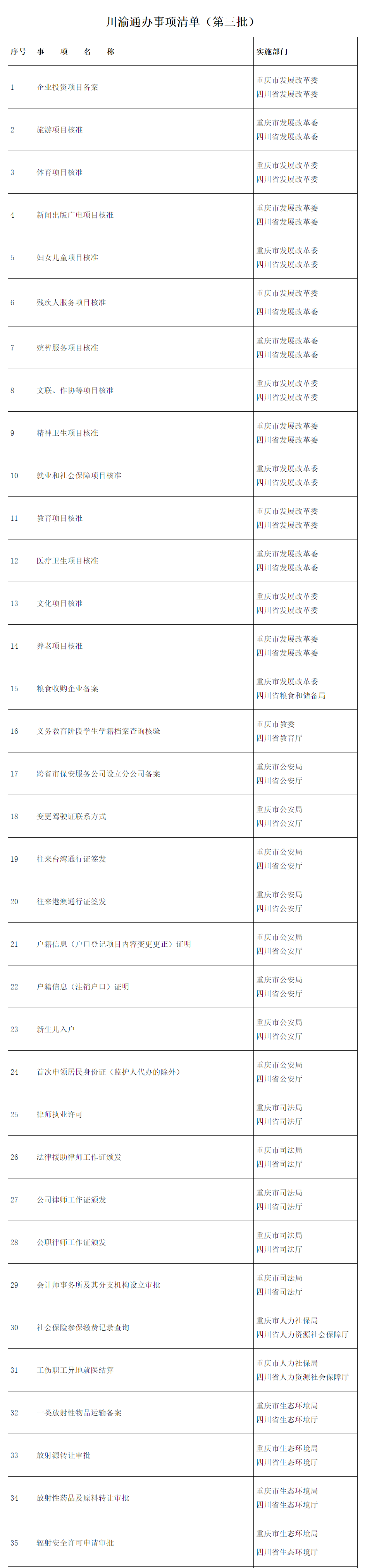
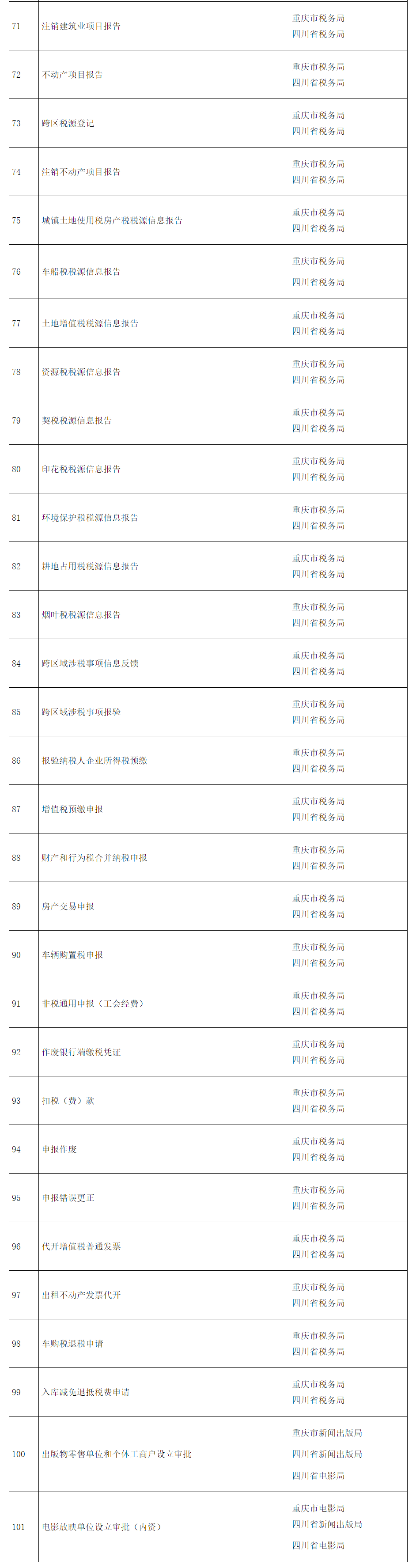
近日,四川省政府和重庆市政府联合印发通知,公布了《成渝地区双城经济圈“放管服”改革2022年重点任务清单》、《川渝通办事项清单(第三批)》、《川渝电子证照互认共享清单(第一批)》,其中我省住建领域负责【个人住房公积金贷款提取】、【租房提取住房公积金】两项工作。


推荐新闻